フラミナル

考え方や調べたことを書き殴ります。IT技術系記事多め

2021-01-01から1ヶ月間の記事一覧

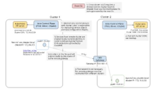
Kubernetesでマルチクラスタネットワークを実現する方法

Kubernetesでマルチクラスタネットワークを実現する方法について簡単に調査した。鋭意更新中。 skupper Submariner Istio 複数のコントロールプレーントポロジ 単一のコントロールプレーントポロジ VPN接続を備えた単一のコントロールプレーン VPN接続のない…